近日,ios版雷竞技官网园艺学院柳李旺教授团队在国际知名期刊《Molecular Horticulture》在线发表了题为RsWRKY40 coordinates the cold stress responseby integratingRsSPS1-mediated sucrose accumulation and the CBF-dependent pathway in radish (Raphanus sativus L.)的研究论文,揭示了萝卜RsWRKY40通过调节蔗糖积累和CBF信号途径响应低温胁迫的分子机制。
萝卜是一种重要的根菜类蔬菜作物,其肉质根营养丰富,在我国和全球广泛栽培。萝卜肉质根形成过程中维管形成层细胞不断分裂分化为次生韧皮部和次生木质部。在冬春季节栽培常遭遇低温冷害,限制其形成层细胞活动,使肉质根不能膨大,导致产量下降,造成经济损失。因此鉴定和分析萝卜低温响应关键基因,并解析其应答低温胁迫的分子机制,可为萝卜耐冷性种质创制和遗传改良提供重要的基因资源和科学依据。
该研究通过全基因组关联分析鉴定到RsSPS1是控制蔗糖合成的候选基因(图1),基因功能分析表明RsSPS1可调控萝卜蔗糖含量,同时其表达受到冷胁迫显著诱导。过表达RsSPS1可提高萝卜的耐冷性,RsSPS1抑制表达后萝卜的冷敏感性增强,肉质根形成层活性明显下降,表明该基因在萝卜响应低温胁迫时发挥正向调控作用。

图1萝卜可溶性糖含量的全基因组关联分析
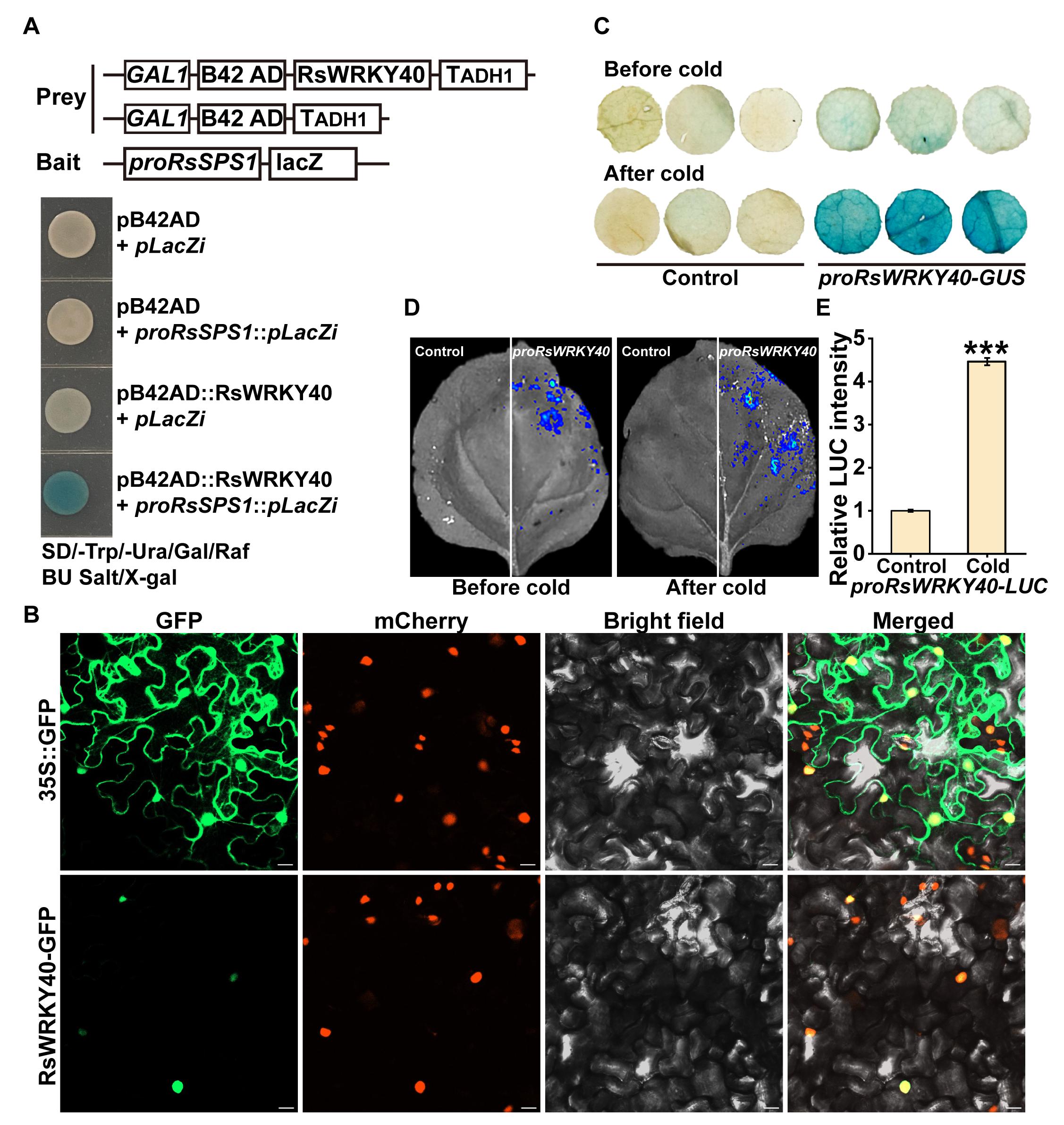
为了解析萝卜响应低温的转录调控机制,利用酵母单杂交分析筛选到RsSPS1基因上游调控因子RsWRKY40。RsWRKY40可结合RsSPS1启动子进而正向调控其表达;RsWRKY40定位于细胞核,其表达受到冷胁迫显著诱导(图2)。过表达RsWRKY40可以提高蔗糖磷酸合酶的活性和蔗糖含量,并增强萝卜耐冷性,RsWRKY40沉默后降低了萝卜植株耐冷性和肉质根形成层活性;外施60 mM蔗糖可以降低萝卜RsWRKY40沉默植株的冷敏感性,表明RsWRKY40可通过调节蔗糖含量来调控萝卜的冷响应过程(图3)。

图2受冷诱导的RsWRKY40定位于细胞核并转录激活RsSPS1的表达
进一步的酵母单杂交和双荧光素酶实验发现RsWRKY40可以结合在RsCBF1/2的启动子上并激活其表达,并且RsWRKY40会结合自身的启动子激活其表达,形成一个正向的自我反馈调节通路(图4)。

图3 RsWRKY40通过调节蔗糖含量正向调控萝卜的耐冷性
该研究解析了RsWRKY40参与应答低温胁迫的分子调控网络,低温快速诱导RsWRKY40表达后,RsWRKY40结合到RsSPS1和RsCBF1/2的启动子上并激活其表达,协调蔗糖合成和CBF信号通路,进而调控萝卜耐冷性(图4)。研究结果为解析萝卜低温胁迫响应机制,以及耐冷性的分子育种提供了宝贵的基因资源和理论依据。

图4 RsWRKY40通过RsSPS1介导的蔗糖积累和调节CBF信号途径协调萝卜低温胁迫响应
ios版雷竞技官网作物遗传与种质创新利用全国重点实验室/园艺学院、生物育种钟山实验室博士研究生陈森为该论文的第一作者,柳李旺教授为通讯作者。徐良副教授和王燕副教授参与了本研究。该研究得到江苏省重点研发计划(现代农业)重点项目、江苏省种业振兴“揭榜挂帅”项目、国家自然科学基金、江苏省农业科技自主创新资金项目、江苏省农业产业技术体系专项资金以及江苏高校优势学科建设工程资助项目(PAPD)共同资助。
全文链接:https://molhort.biomedcentral.com/articles/10.1186/s43897-024-00135-x
阅读次数:335
【 转载本网文章请注明出处 】