近日,园艺学院/作物遗传与种质创新利用全国重点实验室萝卜遗传育种团队在Journal of Integrative Plant Biology期刊发表了题为“RsLBD3 Regulates the Secondary Growth of Taproot by Integrating Auxin and Cytokinin Signaling in Radish (Raphanus sativus L.)”的研究论文。该研究率先揭示了RsLBD3转录因子通过整合细胞分裂素与生长素信号途径调控萝卜肉质根次生发育的分子机制。
萝卜是十字花科萝卜属重要的根菜类蔬菜作物,其肉质根由维管形成层不断分裂分化而来。萝卜维管形成层活性直接关系到肉质根形成膨大,影响其产量和商品价值。植物特异性LBD(LATERAL ORGAN BOUNDARIES DOMAIN)基因家族是参与调节植物侧生器官发育的重要转录因子,但LBD基因在萝卜肉质根次生发育中的生物学功能及其调控机制仍不明确。
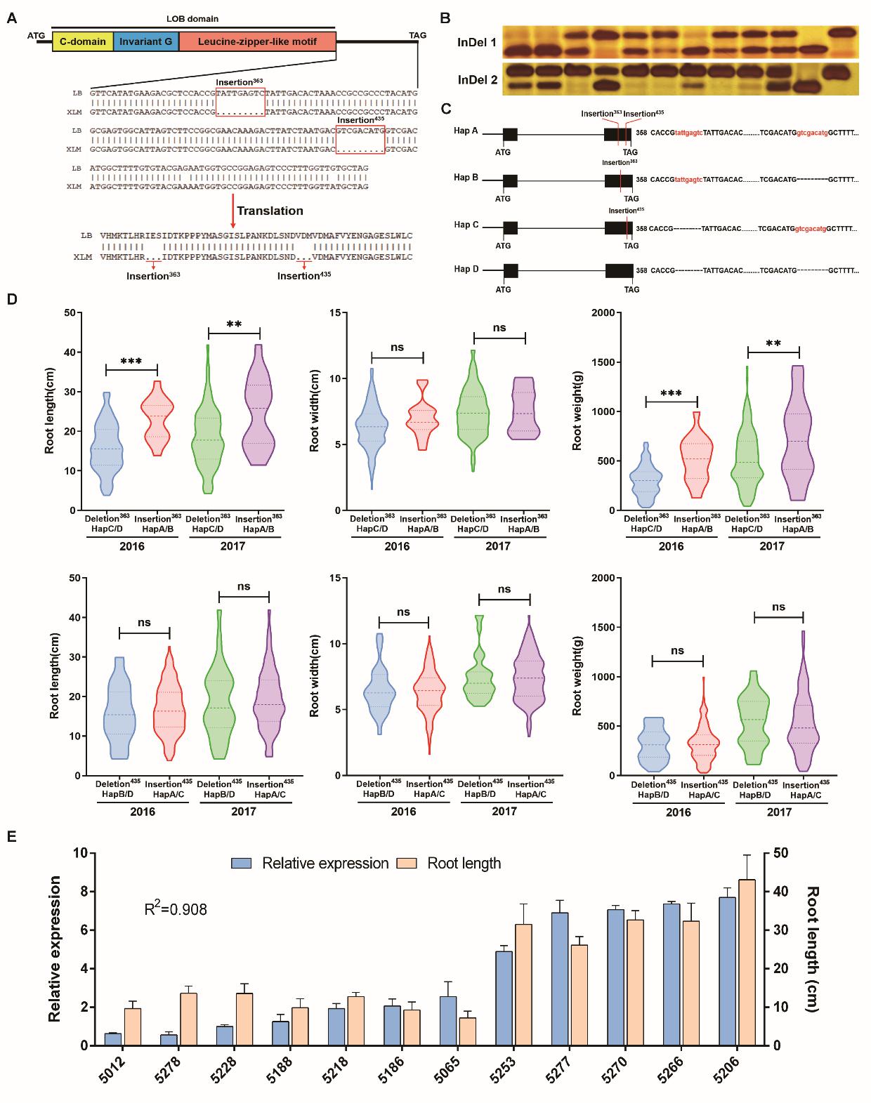
该研究通过InDel-GWAS在萝卜Chr.1染色体上鉴定到肉质根根型调控候选基因RsLBD3。自然变异分析显示,RsLBD3序列C端转录激活区存在2个InDel,其中Insertion363可增强RsLBD3转录激活能力(图1)。结合GWAS数据分析发现RsLBD3Ins-363单倍型根长和根重显著高于RsLBD3Del-363单倍型。

图1RsLBD3基因自然变异与萝卜肉质根根型性状显著相关
RNA原位杂交与表达分析表明,RsLBD3在肉质根维管形成层高度表达,RsLBD3启动子活性受细胞分裂素快速诱导。进一步功能分析发现,RsLBD3沉默后萝卜维管形成层活性基本丧失,肉质根无法正常膨大,而外源细胞分裂素处理可部分挽救RsLBD3沉默表型。通过酵母单杂交、双荧光素酶报告系统与EMSA发现RsLBD3通过RsARF5-RsWOX4模块介导的生长素信号途径与细胞周期蛋白RsCYCD3-1调控肉质根维管形成层活性(图2),并通过A型反应调节因子RsRR7b负反馈细胞分裂素信号。

图2 RsLBD3正向调控RsARF5、RsRR7b与RsCYCD3-1表达
此外,综合利用酵母双杂交、双分子荧光互补与LCA分析筛选到RsLBD3的互作蛋白RsTCP14。RsTCP14表达也受到细胞分裂素的快速诱导,进一步通过双荧光素酶报告系统与EMSA分析发现RsTCP14可提高RsLBD3对靶基因的结合能力(图3)。综上所述,本研究揭示了RsLBD3是调控萝卜肉质根形态建成的关键基因,并为萝卜肉质根根型性状遗传改良提供了有利等位基因。

图3 RsLBD3整合细胞分裂素与生长素信号调控肉质根维管形成层活性模式图
园艺学院/作物遗传与种质创新利用全国重点实验室已毕业博士董俊辉(现于广东省农科院果树研究所工作)为论文第一作者,柳李旺教授为通讯作者,萝卜遗传育种团队王燕副教授和徐良副教授、澳大利亚西澳大学Chen YL教授也参与了这项研究。该研究得到了江苏省种业振兴揭榜挂帅项目[JBGS(2021)071]、国家自然科学基金(32172579)、江苏省重点研发计划(BE2023366)和江苏省农业科技自主创新资金[CX (23)1013]等项目的资助。
原文链接:https://www.jipb.net/EN/10.1111/jipb.13918
阅读次数:1126
【 转载本网文章请注明出处 】