近日,ios版雷竞技官网园艺学院设施园艺孙锦教授团队在Journal of Integrative Plant Biology期刊发表了题为“Tomato TGase positively regulates thermotolerance by inducing polyamine to activate autophagy”的研究论文。该研究构建了TGase-SAMS2-多胺-自噬的调控网络,揭示番茄高温抗性分子机制,为培育耐热品种提供理论依据,对保障设施农业稳产增效具有重要意义。

番茄是我国及全球重要的蔬菜作物,设施栽培中高温胁迫是制约其产量与品质的重要因素。高温能够导致蛋白质变性、代谢紊乱,最终引发严重减产。谷氨酰胺转胺酶(TGase)通过催化多胺(PA)与蛋白质共价结合,形成稳定大分子,增强植物抗逆性。PA能促进变性蛋白复性,调控蛋白降解途径清除不可逆损伤蛋白,从而提升植物高温耐受性。自噬(autophagy)作为真核生物保守的蛋白降解机制,通过清除变性蛋白并将氨基酸回收再利用,增强植物逆境适应性。高温胁迫下蛋白降解与自噬活性密切相关,但TGase介导的蛋白修饰与自噬途径在热应激中的协同作用机制尚未明晰。
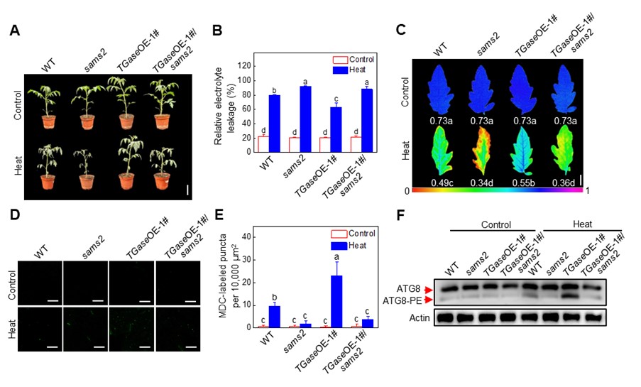
该研究发现TGase过表达植株增加了耐热性,降低了不溶性和泛素化蛋白水平,而敲除TGase基因会降低番茄植株对高温的耐受性,泛素化蛋白水平升高(图1)。此外,TGase还能促进高温胁迫下自噬相关基因(ATG)的表达和自噬体的形成,而在TGase过表达植株中沉默ATG5和ATG6降低了TGase诱导的耐热性。结果表明高温胁迫下,TGase通过调节自噬来维持蛋白质稳态并提升番茄植株的耐热性。

图1. 番茄TGase在高温胁迫中的功能分析。
通过对高温下WT、tgase、TGaseOE三种株系的内源PA含量以及PA合成相关基因表达差异进行分析,发现TGase诱导了高温胁迫下PA合成相关基因的表达和内源性PA的积累。其中SAMS2基因的表达差异最为显著,不仅常温下由于TGase的敲除导致表达量降低,而且高温下在tgase中的表达也显著低于TGaseOE植株。通过酵母双杂交、GST pull-down、Co-IP、LCI和BiFC等实验表明TGase与SAMS2蛋白互作。而且,敲除SAMS2可降低TGase诱导的番茄耐热性和自噬体的形成(图2)。此外,外源亚精胺可以提升番茄植株的耐热性,并且能够促进WT和tgase自噬体的形成,表明PA在TGase诱导的耐热性和自噬体形成中发挥了关键作用。通过蛋白质降解实验发现TGase能够抑制SAMS2蛋白通过26 S蛋白酶体依赖性降解,说明TGase通过影响SAMS2蛋白的稳定性调控PA合成。

图2. SAMS2基因在TGase诱导番茄耐热性和自噬体积累中的功能分析。
综上所述,TGase与SAMS2蛋白互作以抑制SAMS2降解,促进了内源PA积累。PA能够诱导ATG的表达和自噬体的形成,吞噬高温胁迫损伤的蛋白质进行再利用,从而降低了高温胁迫下的不溶性蛋白质聚集水平,最终增强了番茄植株耐热性(图3)。

图3. 番茄TGase调控自噬在高温胁迫中的作用模式图
ios版雷竞技官网园艺学院已毕业的钟珉博士(现为华南农业大学园艺学院副教授)、在读硕士生崔青莘和杨艳博士为该论文共同第一作者,王玉副教授和孙锦教授为本文通讯作者。张可博士、刘晓英副教授、庞冠博士、杨立飞副教授和郭世荣教授参与了该项工作。该研究得到了国家自然科学基金、江苏省自然科学基金、中央高校基本科研业务费、江苏省科协青年科技人才托举工程和国家现代农业产业技术体系等项目的资助。
文章链接:http://doi.org/10.1111/jipb.13955
阅读次数:1386
【 转载本网文章请注明出处 】