近日,ios版雷竞技官网作物遗传与种质创新利用全国重点实验室/园艺学院柳李旺教授团队在国际知名学术期刊Journal of Hazardous Materials上发表了题为“The WRKY transcription factor RsWRKY28 mediates cadmium extrusion via activating RsPDR8 expression in radish (Raphanus sativus L.)”的研究论文,率先揭示了ABC家族转运蛋白成员RsPDR8介导萝卜肉质根Cd外排的分子机制与调控网络。
萝卜是十字花科重要根菜类蔬菜,在一些地区其肉质直根存在重金属离子累积风险。镉(Cd)是生物体非必需的重金属元素之一,生物毒性极强,可通过食物链在人体内富集产生毒害效应。如何有效控制Cd等重金属在肉质根中的吸收累积,已成为萝卜遗传育种与生物技术领域亟待突破的研究方向。
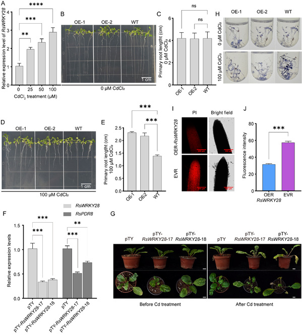
研究团队前期通过RNA-seq分析鉴定出受Cd胁迫诱导高表达功能基因RsPDR8。通过异源转化拟南芥和酵母细胞发现,过表达RsPDR8可显著减少体内Cd累积量(Zhang et al., Plant Physiol Biochem, 2024)。本研究进一步借助构建的萝卜遗传转化平台,利用发根农杆菌介导遗传转化技术获得RsPDR8过表达转基因萝卜根系,综合利用非损伤微测(NMT)与激光剥蚀电感耦合等离子体质谱仪(LA-ICP-MS)等技术,对根系Cd2+流量进行动态监测与原位可视化分析。结果显示,与对照相比,过表达RsPDR8根系Cd内流速率显著减少,Cd积累量显著降低达70%以上,证实RsPDR8基因在萝卜中起Cd外排泵作用。

RsPDR8介导萝卜肉质根Cd外排
进一步通过Y1H等技术分析发现,RsPDR8表达受转录因子RsWRKY28正调控。过表达RsWRKY28促进RsPDR8表达,进而限制Cd积累;抑制RsWRKY28表达则导致萝卜对Cd胁迫敏感性增加。

RsWRKY28正调控萝卜对Cd胁迫的响应
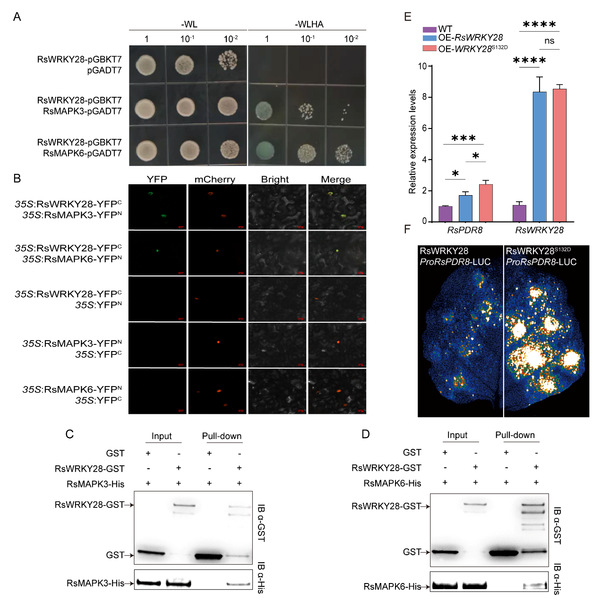
此外,研究还发现RsWRKY28与丝裂原活化蛋白激酶RsMAPK3/6产生互作,推测MAPK级联可能参与Cd胁迫信号传导并对RsWRKY28存在磷酸化修饰。体外模拟磷酸化证实,经磷酸化修饰的RsWRKY28对RsPDR8的调控能力显著增强,导致RsPDR8表达量进一步提高而强化Cd外排能力,有效减少肉质根Cd积累量。

RsMAPK3/6与RsWRKY28互作并促进RsPDR8转录
综上所述,该研究揭示了RsWRKY28-RsPDR8模块通过促进Cd外排降低萝卜肉质根Cd吸收累积的分子通路。研究结果将为萝卜及其它根菜类作物低Cd累积种质创新与新品种选育提供重要的理论支撑与基因资源。

RsWRKY28-RsPDR8模块调控萝卜Cd吸收积累的作用模型
ios版雷竞技官网作物遗传与种质创新利用全国重点实验室/园艺学院、生物育种钟山实验室已毕业硕士研究生杨志和为该论文第一作者,柳李旺教授和王燕副教授为通讯作者。园艺学院徐良教授,生命科学学院张克云副教授、汪瑾高级实验师等参与了该项研究。本研究得到国家自然科学基金、江苏省农业科技自主创新资金项目、江苏省重点研发计划(现代农业)重点项目、江苏省种业振兴“揭榜挂帅”项目以及江苏高校优势学科建设工程(PAPD)等项目资助。
全文链接
https://www.sciencedirect.com/science/article/pii/S030438942502480X?via%3Dihub
阅读次数:439
【 转载本网文章请注明出处 】