近日,生科院张群教授团队联合中国农业大学张静教授,在国际顶级期刊《PNAS》发表了题为 “Antagonistic SnRK2 and PID kinases' action on auxin transport–mediated root gravitropism” 的重要研究成果。
研究首次揭示 SnRK2 与 PID 两类激酶通过拮抗作用调控生长素转运蛋白 PIN2,进而精准控制植物根向重力性的分子机制。该发现为解析植物适应环境的 “生长-抗逆”平衡策略提供了全新视角,也为培育耐逆高产作物新品种提供了关键基因靶点与理论支撑。

植物根系的向地性是其在长期进化中形成的关键适应能力—通过感知重力信号调整生长方向,深入土壤获取水分与养分,同时固定植株,这一过程的核心驱动力是生长素的极性运输,而PIN-FORMED(PIN)家族转运蛋白(尤其是 PIN2)是生长素运输的“关键载体”。长期以来,科学界已知激酶的磷酸化修饰能调控PIN 蛋白功能,但具体哪些激酶参与、如何通过精准调控实现植物对环境的适应性生长,始终是未被完全破解的科学谜题。此次两团队强强联合,通过多学科技术手段,最终揭开了SnRK2与PID激酶“对话”调控根向重力性的神秘面纱。
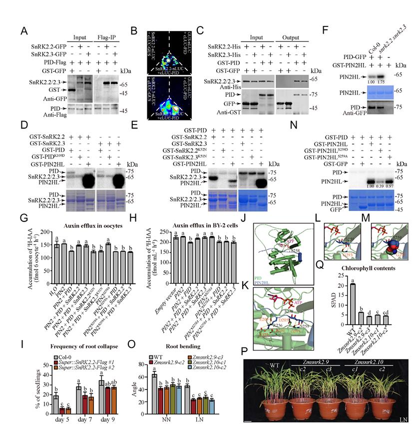
研究团队通过筛选拟南芥激酶缺陷突变体发现,蔗糖非发酵-1相关蛋白激酶2(SnRK2)的双突变体(如snrk2.2 snrk2.3、snrk2.2 snrk2.6等)均表现出明显的根向重力性反应缺陷:重力刺激后,突变体根系无法正常调整生长方向,且生长素在根尖的不对称分布受阻,地上部与根系间的生长素运输效率显著下降。进一步研究证实,SnRK2 激酶是 PIN2 蛋白正确定位与功能激活的“关键开关”:直接调控PIN2蛋白的定位与活性。免疫共沉淀(Co-IP)、萤火虫荧光素酶互补成像(LCI)等实验表明,SnRK2.2与SnRK2.3可在体内外直接与PIN2蛋白结合,并通过磷酸化PIN2第259位丝氨酸(S259),确保PIN2在表皮细胞的顶端定位(向地上部运输)与皮层细胞的基部定位(向根尖运输)。若将S259突变为不可磷酸化的丙氨酸(S259A),PIN2定位紊乱,根向地性缺陷会显著加剧。

在非洲爪蟾卵母细胞与烟草BY-2细胞实验中,单独表达PIN2时几乎无生长素外排活性;而当PIN2与SnRK2.2/2.3共表达时,生长素外排效率大幅提升。且这一激活作用严格依赖SnRK2的激酶活性与PIN2的S259磷酸化。激酶失活的SnRK2或S259A突变的PIN2,均无法启动生长素运输功能。
研究发现SnRK2与AGCVIII家族的PID激酶存在“拮抗博弈”关系:PID 通过磷酸化PIN2的第258位丝氨酸(S258)调控其功能,而SnRK2对S259的磷酸化会通过空间结构阻碍 PID与S258的结合,形成“此消彼长”的调控平衡。结构模拟与磷酸化实验证实,这种拮抗作用是植物根据环境变化(如干旱、盐碱胁迫)动态调整根生长方向的核心机制。正常条件下,PID主导调控确保根垂直向下生长;逆境中,SnRK2被激活,通过拮抗PID调整 PIN2功能,使根产生偏斜生长以规避胁迫,实现“生存优先”的适应策略。
此次发现的SnRK2-PID-PIN2调控模块,为作物根系改良提供了“精准靶点”:通过基因编辑技术调控SnRK2或PID的活性,可定向优化作物根系的向重力反应。既保证正常生长条件下根系深入土壤获取养分,又能在干旱、盐碱等边际土地中灵活调整生长方向,提升作物对逆境的适应性。这对于开发盐碱地、干旱区等低产土地,提高作物生产力,保障国家粮食安全具有重要战略意义。
生科院盛芳、高宇、王亚平和李阳为论文共同第一作者,张群教授与中国农业大学张静教授为共同通讯作者,该研究得到国家重点研发计划、国家自然科学基金等项目资助。
论文链接:https://doi.org/10.1073/pnas.2512274122
阅读次数:10
【 转载本网文章请注明出处 】