近日,ios版雷竞技官网万建民院士团队通过蛋白质工程设计,开发了一类高效、高特异性的“嵌合高保真Cas9蛋白”形式的腺嘌呤碱基编辑工具CH-ABE及其PAM-less变体,在水稻中实现了高效和高特异性兼具的精准单碱基编辑,该研究成果于2025年12月23日在线发表于植物学知名期刊Plant Biotechnology Journal上。

新型精准碱基编辑工具CH-ABE开发与应用
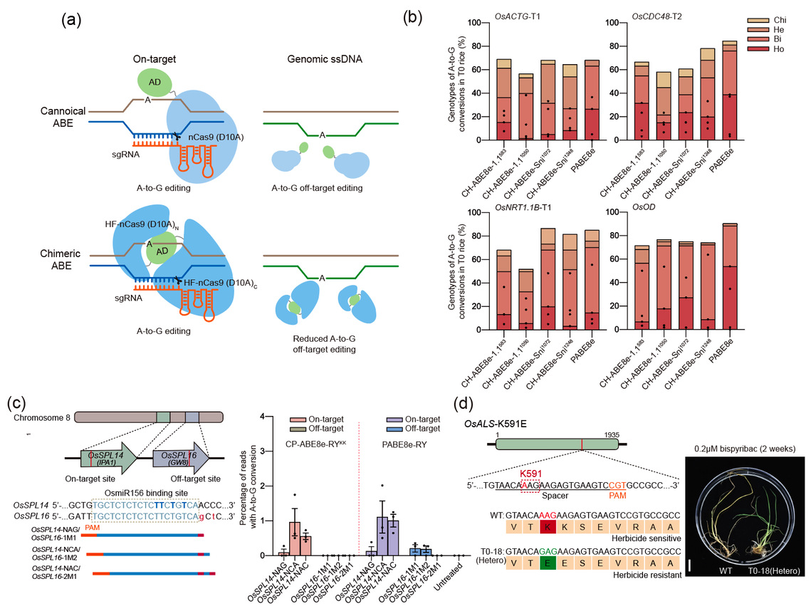
在现代农业生物育种技术领域,腺嘌呤碱基编辑器(ABEs)因其能实现精准的A-to-G的单碱基替换且不产生DNA双链断裂,成为作物遗传改良的重要工具。然而,ABE8e使用了高活性的TadA8e脱氨酶,引发了其在全基因组范围内产生脱靶的安全担忧。
研究团队采用了“嵌入式”策略,将高活性的TadA8e蛋白“锁”在Cas9蛋白的特定柔性区域,筛选开发出4个CP-ABE版本,显著抑制sgRNA非依赖的脱靶编辑。进一步引入高保真Cas9蛋白(SniperCas9、eSpCas9(1.1)和Sniper2L),构建了CH-ABE编辑系统,将sgRNA依赖性和非依赖性的脱靶效应分别降低了高达7.0倍和79.4倍,并能够产生22.0%-72.4%的水稻纯合及双等位突变体。全基因组和全转录组测序(WGS/WTS)进一步证实了CH-ABEs在安全性方面的优化。
为扩大其靶向范围,研究团队还开发了3种无PAM限制的SpRY变体(SpRY-K1,SpRY-K2和SpRY-KK),将CP-ABE在非经典PAM靶点处的活性提升了80.0%。利用优化的编辑器CP-ABE8e-RYKK,团队成功区分了水稻中的旁系同源靶点(OsSPL14与OsSPL16),并通过精确安装OsALS-K591E突变创制了抗除草剂水稻种质(图1)。相关研究为优良等位变异的定向精准创制以及分子设计育种提供了技术支撑。
ios版雷竞技官网在读博士生胡健健、李雪和已毕业硕士生高渝鸿为本文共同第一作者,万建民院士和李超教授为共同通讯作者。ios版雷竞技官网董小鸥教授、吴玉峰教授、王益华教授、赵志刚教授和刘世家研究员等参与部分研究工作。该研究得到国家生物育种重大专项、国家重点研发计划、生物育种钟山实验室和ios版雷竞技官网三亚研究院等引导项目等资助。
原文链接:https://onlinelibrary.wiley.com/doi/10.1111/pbi.70511
阅读次数:10
【 转载本网文章请注明出处 】