近日,我院反刍动物营养团队在国际著名综合类期刊《Journal of Advanced Research》(中科院1区Top, IF:10.7)发表了题为“Early concentrate starter introduction induces rumen epithelial parakeratosis by blocking keratinocyte differentiation with excessive ruminal butyrate accumulation”的研究性论文。

瘤胃作为反刍动物特有的消化吸收代谢器官,其发育正常对反刍动物生长性能和健康维持具有重要意义。瘤胃上皮属于典型的复层鳞状上皮,其发育过程伴随角质细胞的增殖分化和不断向外迁移并脱核形成角质层的特征,是瘤胃上皮正常形态及功能形成的基础。这一过程出现障碍会引发瘤胃上皮角化不全-瘤胃炎-肝囊肿综合症,影响营养物质的吸收和利用,对反刍家畜健康养殖和高效生产造成严重的负面影响。但到目前为止,我们对这种疾病的发生机制和诱发因素仍缺乏深入认识。
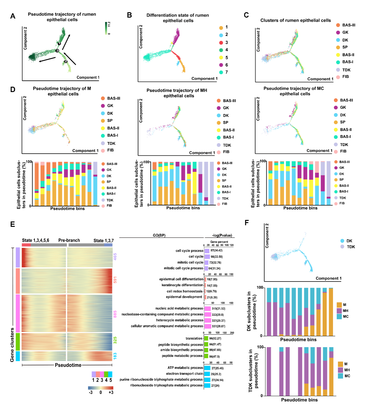
该研究以哺乳羔羊为研究对象,利用极端化的营养干预策略成功构建瘤胃上皮角化不全表型,进一步基于单细胞测序技术研究了瘤胃上皮细胞的异质性、分化轨迹和角化进程,揭示了分化的角质细胞和终末分化角质细胞与角质化密切相关,早期过度补饲精料开食料导致瘤胃上皮细胞大多阻滞在分化的角质细胞阶段,无法向终末分化角质细胞进行,最终导致角化不全现象发生。

图一:拟时分析揭示瘤胃上皮细胞的分化轨迹和角质化进程
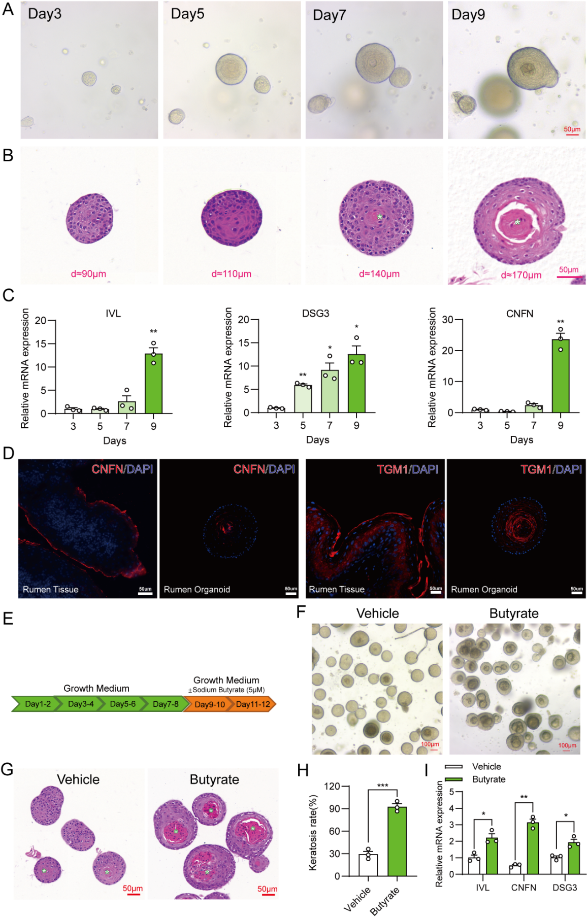
在此基础上,研究进一步发现关键瘤胃微生物代谢物丁酸与上皮角化参数存在强正相关性,并首次成功建立了具有角化特征的瘤胃上皮类器官模型,证实了高浓度瘤胃丁酸是诱发瘤胃上皮角化不全的关键驱动因子。

图二:瘤胃上皮类器官模型证实高浓度丁酸盐诱导瘤胃上皮角化不全
研究结果加深了我们对瘤胃上皮角化发生及关键瘤胃微生物代谢物调控瘤胃上皮角质化作用机制的认识,并为利用早期营养干预策略解决瘤胃上皮角化不全这一实际生产问题提供了新思路。
动物科技学院在读硕士二年级研究生张凯和已毕业硕士研究生张雅丽为本论文第一作者,刘军花教授和黄赞副教授为论文通讯作者,朱伟云教授及毛胜勇教授对本研究进行了指导,浙江湖州湖羊研究所殷雨洋副研究员为动物试验开展提供了支持,在读硕士研究生秦静、朱海宁、刘宁及已毕业博士研究生孙大明也参与了该项工作。该研究得到了国家自然科学基金(32172752, 32170847)及国家重点研发计划项目(2021YFF1000703)的支持。
原文链接:https://doi.org/10.1016/j.jare.2023.12.016