3月22日,植物保护学院洪晓月教授团队薛晓峰教授在生物学领域经典期刊《BMC Biology》上发表了题为“Phylogenomics resolves the higher-level phylogeny of herbivorous eriophyoid mites (Acariformes: Eriophyoidea)”研究论文。研究成果为瘿螨总科内部分类系统的构建提供了分子证据。

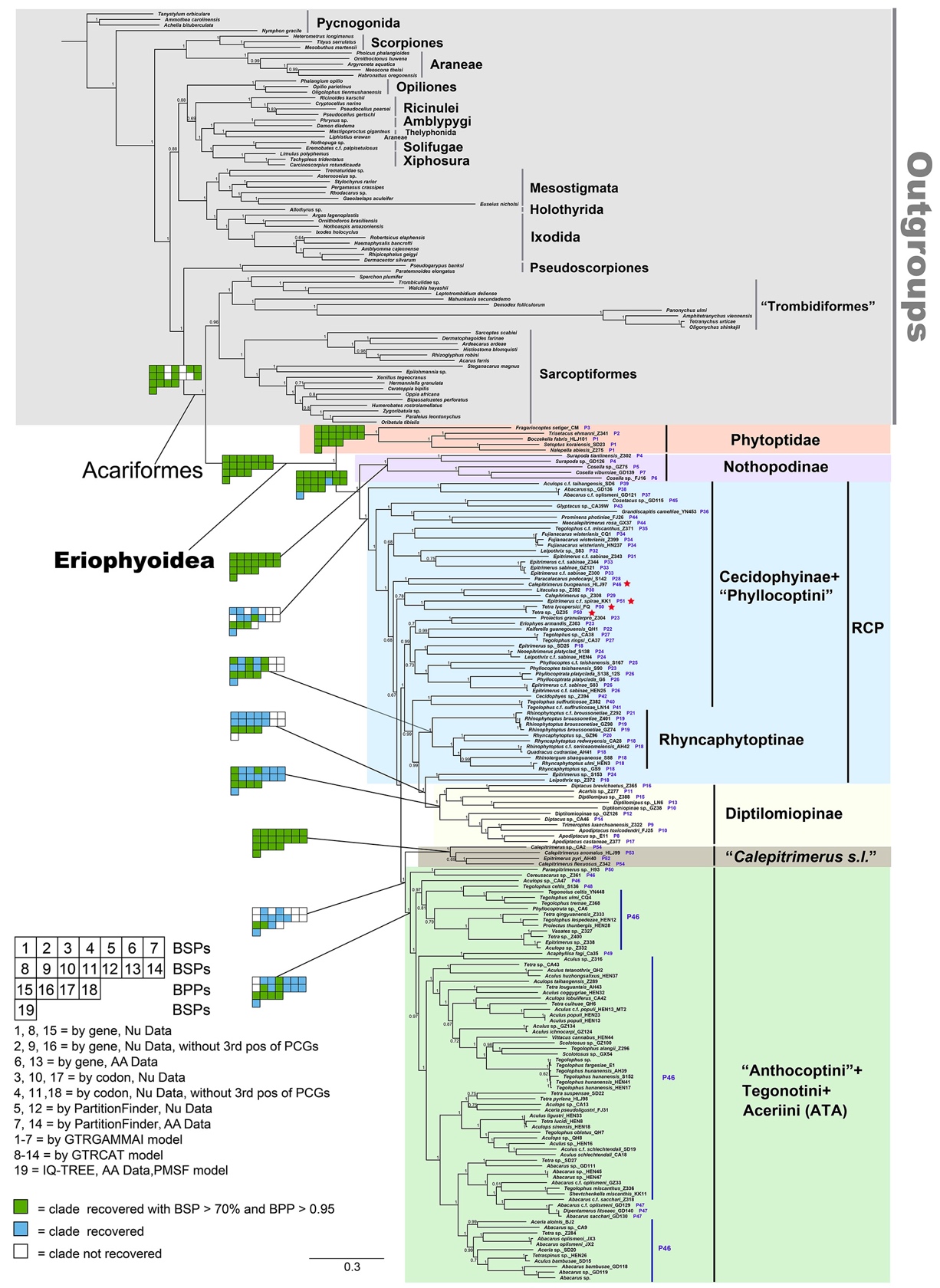
瘿螨为一类植食性的螨类,属世界分布,在农林业上具有重要的经济意义,它直接刺吸为害植物,引起虫瘿、毛毡、水疱、丛生、器官变色和卷曲畸形等症状。瘿螨总科是蜱螨亚纲里的第一大总科,世界报道5000种,中国目前报道1300种,推测有2300种。瘿螨的分类系统在近50年里经历了反复的变动。基于形态特征,瘿螨主要有6套分类系统,但高级分类阶元(科、亚科、族)的界定仍然存在较大的争议。瘿螨体型微小,平均体长200微米,具有较少可利用的形态特征,例如只有两对足、大体环化和体上刚毛的严重退化,严重阻碍了基于形态学上的支序分析。我们课题组前期基于核基因短分子片段构建的系统发育树,发现瘿螨总科现行分类系统中科、亚科、族的单系性没有得到支持,各个类群族裔关系难以厘清,但并未提出合理的形态衍征和分子衍征。
本研究优化了一套微型节肢动物全线粒体基因组测序流程,并测序和比较了153种瘿螨的全线粒体基因组。研究结果发现瘿螨线粒体基因排列顺序相较于节肢动物祖先排列模式都发生了重排,共有54种模式。这些排列模式根据共享基因簇(shared derived gene clusters)可以归为6个支系(clades),这6个支系跟基于线粒体基因组核酸序列构建的拓扑结构相一致。研究结果首次证明线粒体基因组变化的基因
可以作为分子衍征解决瘿螨总科内部高级阶元的分类系统。同时,我们发现蛛形纲中多样化的线粒体基因排列模式与各个类群的进化速率呈正相关。我们进一步推测瘿螨总科起源于三叠纪,多样性形成于白垩纪,与被子植物多样性的形成相吻合。变化了的线粒体基因簇被认为具有系统发育信号,可以解决节肢动物分类关系,但很少被验证。论文根据瘿螨总科内部演化关系提出将其分为6个高级阶元。该研究为利用线粒体共享基因簇解决存在争议的节肢动物分类系统提供了直接证据,为理解多样化的线粒体排列模式的诱因提供了崭新的思路。
该论文以ios版雷竞技官网为第一完成单位,昆虫学系博士研究生张琪为第一作者,薛晓峰教授为通讯作者。ios版雷竞技官网昆虫分子生态实验室洪晓月教授、孙荆涛教授、卢依雯、柳心雨、李烨、郜玮楠等研究生和澳大利亚阳光海岸大学Renfu Shao博士参与部分工作。该研究得到了国家自然科学基金项目的资助。薛晓峰教授一直从事瘿螨系统分类与演化研究,在MER、Cladistics、MPE、ME、JB等学科一流杂志发表多篇高水平研究论文。
论文链接:https://doi.org/10.1186/s12915-024-01870-9。

图1. 瘿螨总科高级分类阶元共享演化的线粒体基因簇图

图2. 基于线粒体基因组核酸序列构建的瘿螨总科系统发育树

