近日,我校动物医学院范红结教授团队马喆教授课题组联合哈佛大学医学院Matthew K. Waldor教授实验室,在国际知名期刊《Nature Microbiology》上发表题为“ZoonoticStreptococcus imports glucose to inhibit stringent response and promote growth during meningitis”的研究论文。研究揭示人兽共患猪链球菌病重要病原兽疫链球菌(也称马链球菌兽疫亚种,Streptococcus equi subsp.zooepidemicus)利用持续转录的葡萄糖转运磷酸转移酶系统(phosphotransferase system, PTS)在低糖环境下避免陷入严紧反应并维持增殖的代谢适应机制,为预防和治疗脑膜炎型猪链球菌病提供了新的理论基础。

兽疫链球菌是一种重要的人兽共患病原菌,常引发宿主脑膜炎。感染猪只一般在出现神经症状数小时内死亡,治疗窗口短,致死率高。本研究基于兽疫链球菌脑部感染模型,发现病原主要定殖于宿主富含脑脊液的脑室中,并在其中大量增殖,形成高载量感染灶。通过转座子突变体文库筛选,发现细菌PTS是兽疫链球菌在脑脊液中适应性增殖的关键因子。造成该PTS系统瘫痪可以有效降低兽疫链球菌在宿主大脑的增殖水平,减弱对大脑造成损伤的同时促进抗生素控制外周感染的治疗效果,提高存活率。

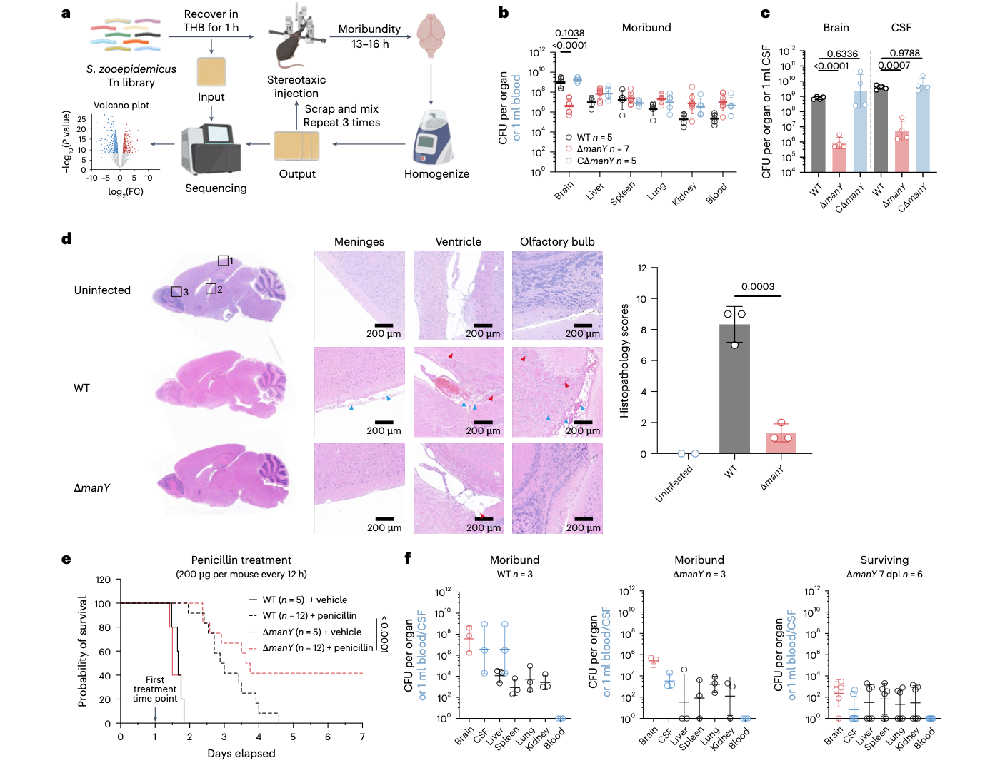
图1 Tn文库筛选发现PTS是兽疫链球菌在脑脊液中适应性增殖的关键系统
进一步研究发现,兽疫链球菌保守的PTS启动子具有远高于肺炎链球菌、化脓链球菌和无乳链球菌等常见链球菌病原的转录活性,在低葡萄糖环境下仍维持PTS转录,使细菌能够在低葡萄糖环境的脑脊液中持续获取葡萄糖,为其在脑内增殖提供能量保障,防止过度激活细菌严紧反应,维持细菌的代谢与增殖平衡。研究深入揭示了碳源饥饿与细菌严紧反应之间的全新调控网络,阐明了兽疫链球菌在脑脊液低糖环境中实现能量代谢稳态并促进感染的新机制。

图2高转录活性PTS维持兽疫链球菌脑脊液环境中的葡萄糖摄取
本团队长期聚焦脑膜炎型人兽共患猪链球菌病病原的致病机制研究,前期工作揭示了兽疫链球菌利用毒力因子BifA和SzM蛋白破坏宿主血脑屏障,入侵宿主大脑的分子机制(PLOS Pathogen, 2019;PNAS,2023),并开发相应单克隆抗体药物,通过人工被动免疫控制感染,保护宿主大脑(授权专利1项)。本研究主要聚焦病原菌突破血脑屏障定植宿主大脑阶段,揭示了兽疫链球菌适应脑脊液低葡萄糖环境,完成大量增殖的全新代谢适应机制,为靶向病原菌代谢适性的抗感染新策略提供了理论基础。
动物医学院博士生袁宸为第一作者,马喆教授为通讯作者,哈佛大学医学院Karthik Hullahalli博士,动物医学院黄昊、赵思琦、王汶清、田兴雨、李鑫、夏霖亚、王语畅、潘飞、梁莺、谢雨芮、李月共同参与该研究。哈佛大学医学院Matthew K. Waldor教授、动物医学院范红结教授给予本研究重要的理论指导。本研究得到国家重点研发计划、国家自然科学基金、江苏省杰出青年基金、中央高校基本科研业务费滨江基石计划、江苏农业科技创新基金及优势学科建设计划等项目支持。
论文链接:https://doi.org/10.1038/s41564-025-02194-2
阅读次数:965
【 转载本网文章请注明出处 】