科研进展
《The Crop Journal》发表棉花遗传与种质创新利用团队“Phytoene synthase gene GbDYA modulates carotenoids accumulation and confers yellow anther and pollen antioxidant activity in cotton”
发布人: 发布日期: 2025-07-25 浏览次数:
在植物的生长繁衍中,花药作为花的重要组成部分,承担着产生和储存花粉的关键职责。花药中积累的橙色和黄色类胡萝卜素,不仅可吸引蜜蜂等传粉者,提高植物授粉繁殖力,其天然抗氧化特性还能增强植物的抗逆能力。然而,占全球种植面积90%以上的陆地棉,其花药多为淡黄色,而海岛棉等品种的花药则呈暗黄色,这种颜色差异背后的遗传机制尚待揭示。
近日,The Crop Journal在线发表了ios版雷竞技官网棉花遗传与种质创新利用团队题为“Phytoene synthase gene GbDYA modulates carotenoids accumulation and confers yellow anther and pollen antioxidant activity in cotton”的研究论文。该研究利用海岛棉Hai7124与陆地棉TM-1杂交,以TM-1为回交亲本创制的BC1F1群体,通过图位克隆鉴定到调控深黄色花药颜色的关键基因GbDYA。进一步结合转录组、代谢组分析揭示了GbDYA在花药发育早期调控类胡萝卜素形成的作用特征,为深入研究棉花类胡萝卜素代谢通路与调控网络,类胡萝卜素在棉花耐高温育种中的应用提供了理论参考和基因资源。
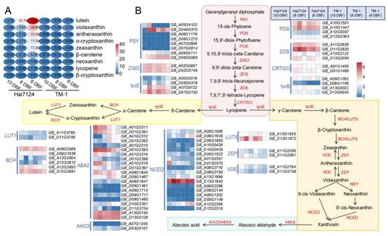
研究发现GbDYA编码类胡萝卜素生物合成途径中的关键限速酶——八氢番茄红素合酶。陆地棉TM-1同源基因GhDYA第一个外显子末端存在一个长末端重复反转录转座子(LTR-RT)插入,导致其功能丧失,花药表型呈淡黄色(图1)。在海岛棉材料Hai7124中沉默GbDYA基因,基因沉默区域不同发育时期的花药颜色均呈现白色斑驳。说明GbDYA是调控棉花花药颜色形成的关键基因。

图1 GbDYA调控海岛棉深黄色花药形成
转录组和代谢组联合分析表明,GbDYA主要在发育早期的花药中特异表达,通过调控类胡萝卜素生物合成途径关键基因的表达,影响花药中类胡萝卜素的合成和积累。明确了叶黄素、紫黄质等多种类胡萝卜素的积累是花药呈现黄色的原因(图2)。

图2 转录组及与代谢组联合分析揭示GbDYA调控类胡萝卜素生物合成的功能特征
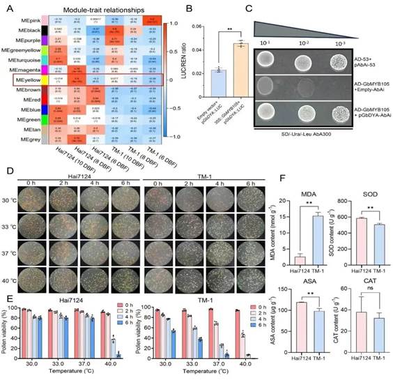
通过加权基因共表达网络分析和启动子序列结合转录因子的预测,发现转录因子GbMYB105与GbDYA表达相关。双荧光素酶和酵母单杂交实验证实,转录因子GbMYB105结合GbDYA启动子并激活其表达。
研究发现,GbDYA通过调控类胡萝卜素的合成和积累进而增强花粉对高温胁迫的抵御能力。高温胁迫处理实验结合生理指标检测,发现类胡萝卜素的积累可增强花药在逆境条件下清除活性氧和保护花粉免受损害的能力,延长花粉的存活时间(图3)。

图3 转录因子GbMYB105调控GbDYA表达促进类胡萝卜素积累提高花粉抗高温能力
ios版雷竞技官网博士研究生关之涵和蔡彩平副教授为该文共同第一作者,郭旺珍教授为通信作者,在读博士研究生吕濛、王璐,钟山青年研究员李维希博士,在读硕士研究生王振起和汪家奇参与了部分工作。该研究得到生物育种-国家科技重大专项(2023ZD04040)、江苏省重点研发计划(BE2022384)和现代作物生产省部共建协同创新中心等项目资助。

