科研进展
《Seed Biology》发表张红生教授团队“Preliminary identification of the changes of physiological characteristics and transcripts in rice after-ripened seeds ”
发布人: 发布日期: 2023-05-09 浏览次数:
种子后熟是种子成熟的延续过程,也是植物自动释放休眠的一种形式。种子后熟过程中往往存在一系列生理和分子变化。明确作物种子后熟过程中生理和分子变化规律,对破除种子休眠,提高种子质量,保证播种后田间种子萌发和幼苗的形成具有重要意义。
近日,Seed Biology 在线发表了ios版雷竞技官网农学院本科生袁风至和硕士研究生陈永吉以共同第一作者完成的题为Preliminary identification of the changes of physiological characteristics and transcripts in rice after-ripened seeds 的研究论文。通过鉴定水稻不同品种的后熟生理特性和转录本差异,探讨了水稻后熟过程中的生理变化特征和差异表达基因,为解析水稻种子后熟的生物学机制提供理论基础。


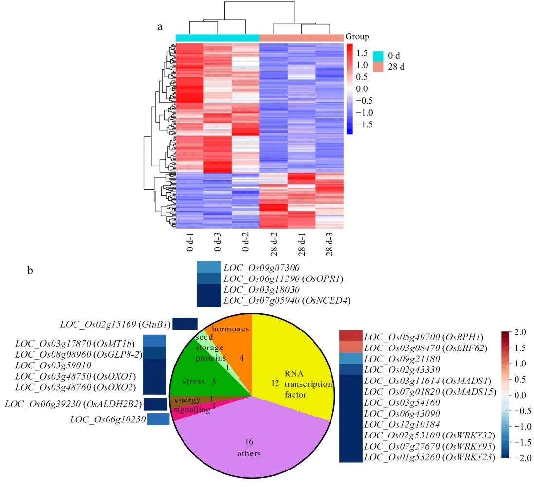
本研究通过对5个水稻品种种子后熟过程中休眠释放表型的鉴定,分析了种子后熟早期(贮藏0-4周)阶段和后熟晚期(贮藏4-8周)两个阶段的生理特性和转录本等变化。发现种子后熟早期,脱落酸(ABA)含量下降,过氧化氢(H2O2)含量显著增加,超氧化物歧化酶(SOD)、α-淀粉酶和赤霉素(GA1)活性均显著提高。利用RNA-seq数据分析,在‘日本晴’种子后熟早期检测到149个转录本具有显著性差异表达(图1);实时定量PCR(qRT-PCR)分析结果显示,RNA-seq数据中差异表达最显著的四个转录本,活性氧系统(ROS)相关的OsOxO1 、抗病相关的RSOsPR10 和OsPR10a 以及ABA相关的OsNCED4,在‘南粳9108’、‘武运粳7号’、‘镇稻88’和‘9311’四个水稻品种中种子后熟早期表达同样具有差异显著,推测该个转录本对水稻种子后熟调控有关键性作用。相反,在水稻种子后熟晚期阶段,种子中的生理和分子变化极低,可能因过低的含水量,主要存在非酶促反应。研究结果有助于进一步阐明水稻种子后熟释放休眠的种子生物学机制。

图1 日本晴种子后熟早期阶段差异表达基因的鉴定
本研究得到海南省崖州湾种子实验室揭榜挂帅项目(B21HJ1002)、国家自然科学基金面上项目(32272169)和江苏省自然科学基金面上项目(BK20201322)等经费支持。ios版雷竞技官网农学院本科生袁风至和硕士研究生陈永吉为论文共同第一作者,张红生教授和程金平副教授为论文共同通讯作者,研究生陈昕怡、朱沛文、陈姗姗、谢婷等参与了此项研究。
原文链接:
https://doi.org/10.48130/SeedBio-2023-0005
