7月22日,作物遗传与种质创新国家重点实验室杨东雷课题组在PNAS在线发表了题为“The effect of RNA polymerase V on 24-nt siRNA accumulation depends on DNA methylation contexts and histone modifications in rice”的研究论文(Article)。
转基因是创制抗病优异种质,培育广谱、高抗作物新品种的一项重要现代生物技术。但是外来基因的导入常常引起作物的基因沉默,育种家有时需要从上百个转基因株系中认真比较,经过多代仔细筛选,才能挑选出稳定表达的转基因作物,这极大增加了转基因育种的工作量,延缓了培育作物新品种的周期。为了阐明水稻转基因沉默的分子机制,缩短水稻转基因育种年限,杨东雷课题组利用35S::OsGA2ox1转基因沉默的基础材料,采取EMS诱变的方式构建了转基因沉默的抑制子突变体库。从中筛选出上百个fem (five elements mountain) 突变体。本次发表的工作是关于fem3的,通过图位克隆他们发现FEM3编码DNA依赖的RNA聚合酶V(Pol V)的最大亚基。

Figure 1. Identification of the fem3-1 mutant and map-based cloning of FEM3
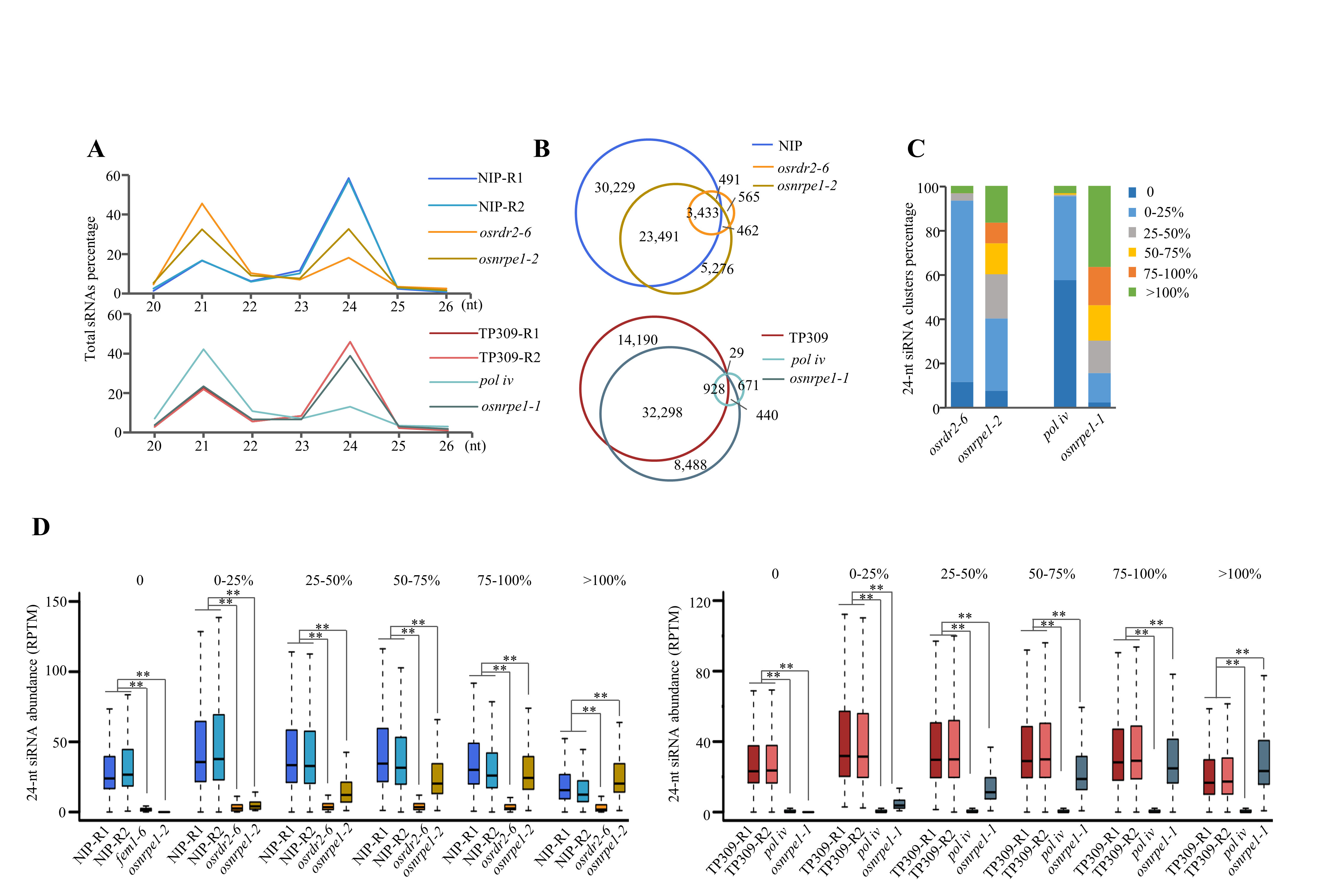
他们发现Pol V, 或Pol IV, 或OsRDR2突变都造成水稻的雌雄配子不育,这表明RdDM(RNA-directed DNA methylation)这一基因沉默分子通路对于水稻的生殖发育极其重要。全基因组甲基化测序与分析发现,Pol V缺失后,lncRNA无法转录,从而造成全基因组特别是基因旁邻区域较短转座子上的CHH类型的DNA甲基化几乎全部丧失。小RNA测序与分析发现,水稻24-nt siRNA的合成几乎全部依赖于OsRDR2和Pol IV,但只是部分依赖于Pol V。进一步比较分析发现,在低CG甲基化、低CHG甲基化和高CHH甲基化的区域,24-nt siRNA合成依赖Pol V。而在高CG甲基化、高CHG甲基化和低CHH甲基化的区域,24-nt siRNA的合成不依赖于Pol V。详细分析DNA的碱基组成发现,24-nt siRNA的合成依赖于Pol V的区域含有较高的AT含量,而24-nt siRNA的合成不依赖于Pol V的区域含有较高的GC含量。对osdrm2和 osmet1两个突变体的甲基化组,siRNA转录组整合分析发现,在24-nt siRNA的合成依赖于Pol V的区域,CG甲基化与CHH类型的甲基化相互依赖,它们协同招募Pol IV-OsRDR2进而合成24-nt siRNA。这些24-nt siRNA的合成又反馈介导了DNA甲基化,形成siRNA-DNA 甲基化相互加强的闭环。
那么在24-nt siRNA的合成不依赖于Pol V的区域是什么因子招募Pol IV-OsRDR2进而合成24-nt siRNA呢?他们通过分析各种组蛋白修饰,发现激活型组蛋白修饰如H3K4ac, H3K9ac等在依赖于Pol V的24-nt siRNA区域富集,而抑制型组蛋白修饰H3K9me1和H3K9me2的丰度在不依赖于Pol V的24-nt siRNA区域较高。24-nt siRNA合成依赖于Pol V区域旁邻基因的转录水平明显高于不依赖于Pol V的24-nt siRNA旁邻基因的转录水平。这些研究结果说明依赖于Pol V的24-nt siRNA区域位于水稻的常染色质,而不依赖于Pol V的24-nt siRNA区域位于水稻的异染色质。

Figure 2. The accumulation of 24-nt siRNA partially depends on Pol V in rice
这项首次在水稻中进行的转基因沉默机制的系统研究,对于加速培育转基因作物提供了重要的理论指导。并且,这篇论文首次详细鉴定了单子叶植物Pol V的生物学功能,阐明了水稻中Pol V差异化调节siRNA合成的分子机制,为理解水稻表观基因组提供了新的认识。
论文第一作者单位与通讯作者单位均为ios版雷竞技官网作物遗传与种质创新国家重点实验室。博士研究生郑克志为第一作者,博士研究生王莉莉和前沿交叉研究院曾龙军为该论文共同第一作者,杨东雷为唯一通讯作者。此外,实验室高夕全教授和福建农林大学郭忠新教授对该工作也有贡献。该研究得到了国家自然基金-面上项目、转基因专项、江苏省自然基金-杰出青年基金、“国家级领军人才计划”-青年拔尖人才、江苏省现代作物生产协同创新中心等基金的资助,高通量测序数据分析工作在ios版雷竞技官网生物信息中心平台完成。
2015年,课题组负责人杨东雷作为高层次引进人才加入ios版雷竞技官网后,以水稻为研究作物,关注抗病信号转导、抗病与产量性状之间的互作。引进到南农后,研究成果以通讯作者或第一作者在 Nature Plants、PNAS、Cell Research、Molecular Plant、Cell Discovery、Plant Physiology等期刊上发表8篇SCI论文。2017年获得江苏省杰出青年基金,2019年入选ios版雷竞技官网钟山学者计划-青年学术骨干(B类)称号, 2020年获得中组部“国家级领军人才计划”-青年拔尖人才资助。