
The Selfish Geneis a classic work by Richard Dawkins, a UK scholar of evolution theory. This concept is that the selfish DNA fragment from the male or female paren...

On December 23,the top international journal of Science published the latest finding in research on insects by the NAU insect research team of the project of Mass S...

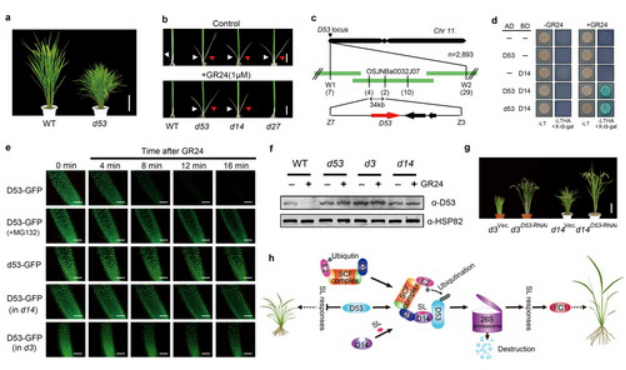
The scientists of the Wan Jianmin team have made a breakthrough in research on signal transduction of hormones in regulating tillering in rice, and finding was pub...
| |
CopyRight 2018. The Academy of Science, Nanjing Agricultural University